第三方环境检测,环境检测机构,环境污染检测

新闻分类

产品分类

联系我们

企业名称:潍坊太阳成集团tyc122cc入口检测服务有限公司

地址:潍坊市北海路与民主街交叉口西北角 寒亭高新技术产业园6号楼三楼

公司运营电话:孙经理 139 0636 9770

业务咨询电话:孙经理 150 6561 1766

邮箱:   wfytjc2015@163.com


环境部印发《餐饮业油烟污染物排放标准(征求意见稿)》

您的当前位置: 首 页 >> 新闻中心 >> 公司新闻

环境部印发《餐饮业油烟污染物排放标准(征求意见稿)》

发布日期:2019-09-03 作者:转载 点击:

环境部印发《餐饮业油烟污染物排放标准(征求意见稿)》

日前,环境部印发《餐饮业油烟污染物排放标准(征求意见稿)》。标准对对餐饮服务单位排放油烟和非甲烷总烃浓度做了具体规定。详情如下:




餐饮业油烟污染物排放标准(征求意见稿)

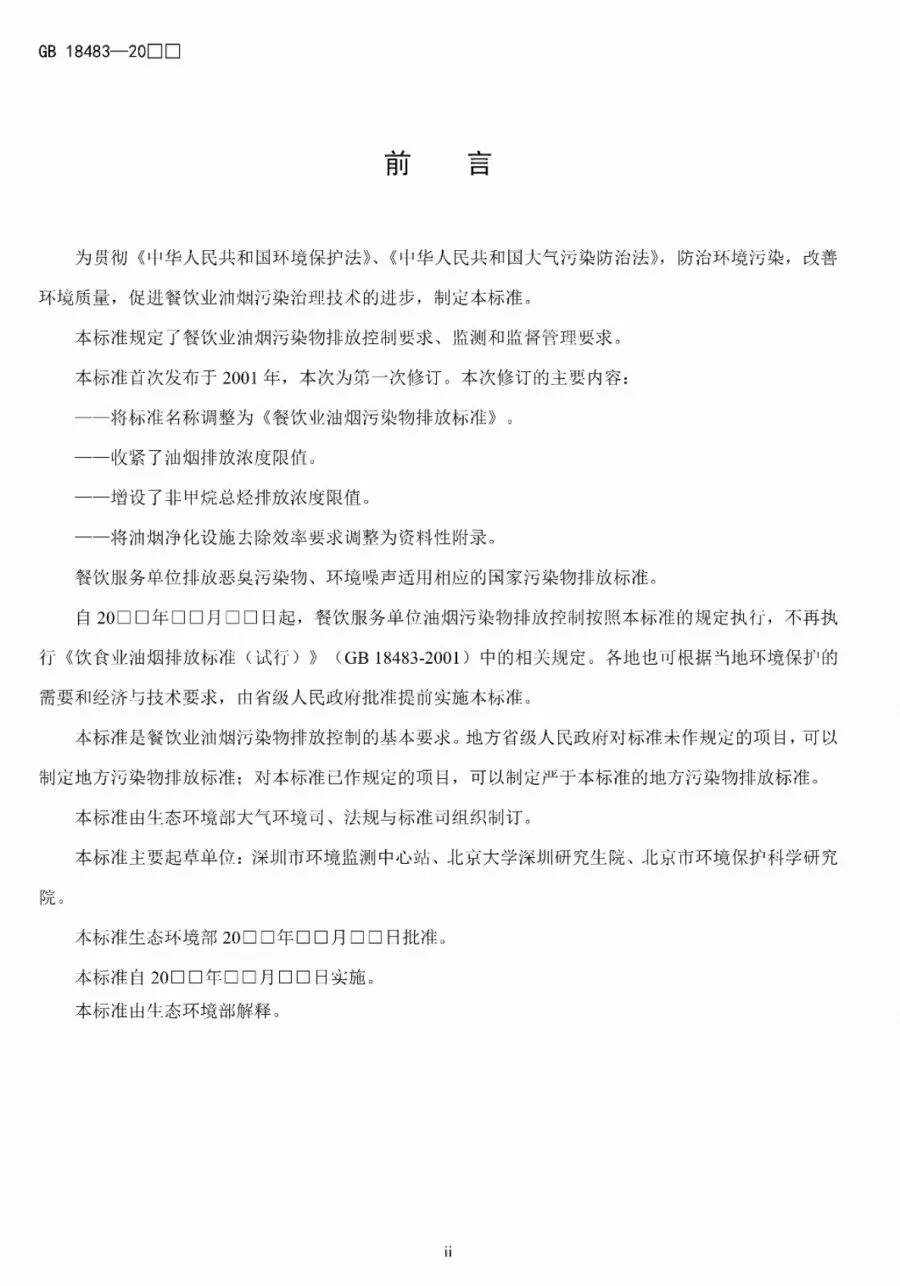
前言

为贯彻《中华人民共和国环境保护法》、《中华人民共和国大气污染防治法》,防治环境污染,改善环境质量,促进餐饮业油烟污染治理技术的进步,制定本标准。本标准规定了餐饮业油烟污染物排放控制要求、监测和监督管理要求。本标准首次发布于2001年,本次为第一次修订。

本次修订的主要内容:

——将标准名称调整为《餐饮业油烟污染物排放标准》。

——收紧了油烟排放浓度限值。

——增设了非甲烷总烃排放浓度限值。

——将油烟净化设施去除效率要求调整为资料性附录。

餐饮服务单位排放恶臭污染物、环境噪声适用相应的国家污染物排放标准。

自20□□年□□月□□日起,餐饮服务单位油烟污染物排放控制按照本标准的规定执行,不再执行《饮食业油烟排放标准(试行)》(GB18483-2001)中的相关规定。各地也可根据当地环境保护的需要和经济与技术要求,由省级人民政府批准提前实施本标准。

本标准是餐饮业油烟污染物排放控制的基本要求。地方省级人民政府对标准未作规定的项目,可以制定地方污染物排放标准;对本标准已作规定的项目,可以制定严于本标准的地方污染物排放标准。本标准由生态环境部大气环境司、法规与标准司组织制订。本

标准主要起草单位:深圳市环境监测中心站、北京大学深圳研究生院、北京市环境保护科学研究院。

本标准生态环境部20□□年□□月□□日批准。

本标准自20□□年□□月□□日实施。

本标准由生态环境部解释。



1


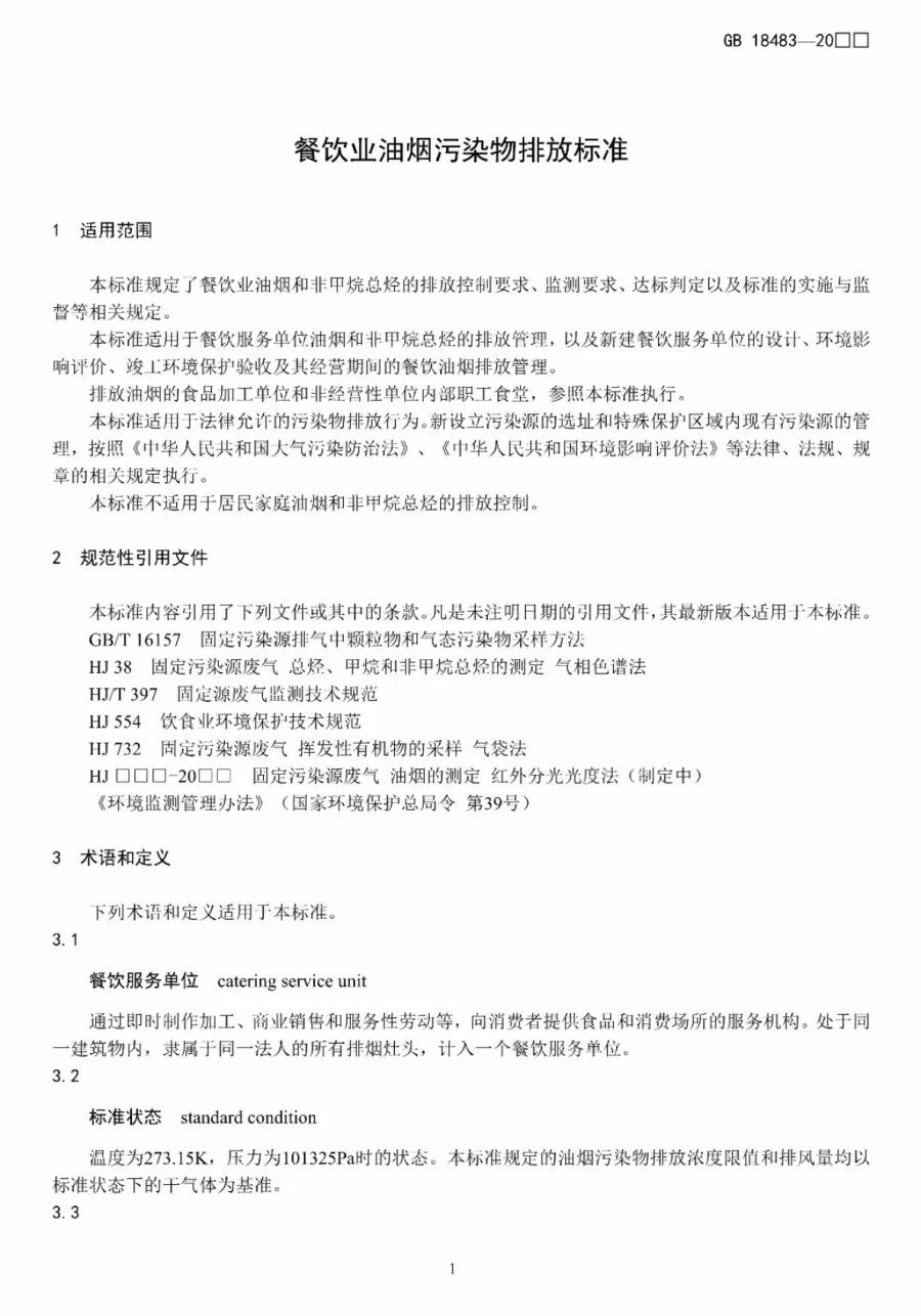
适用范围

本标准规定了餐饮业油烟和非甲烷总烃的排放控制要求、监测要求、达标判定以及标准的实施与监督等相关规定。

本标准适用于餐饮服务单位油烟和非甲烷总烃的排放管理,以及新建餐饮服务单位的设计、环境影响评价、竣工环境保护验收及其经营期间的餐饮油烟排放管理。排放油烟的食品加工单位和非经营性单位内部职工食堂,参照本标准执行。

本标准适用于法律允许的污染物排放行为。新设立污染源的选址和特殊保护区域内现有污染源的管理,按照《中华人民共和国大气污染防治法》、《中华人民共和国环境影响评价法》等法律、法规、规章的相关规定执行。本标准不适用于居民家庭油烟和非甲烷总烃的排放控制。




2


规范性引用文件

本标准内容引用了下列文件或其中的条款。凡是未注明日期的引用文件,其最新版本适用于本标准。

GB/T16157固定污染源排气中颗粒物和气态污染物采样方法

HJ38固定污染源废气总烃、甲烷和非甲烷总烃的测定气相色谱法

HJ/T397固定源废气监测技术规范

HJ554饮食业环境保护技术规范

HJ732固定污染源废气挥发性有机物的采样气袋法

HJ□□□-20□□固定污染源废气油烟的测定红外分光光度法(制定中)

《环境监测管理办法》(国家环境保护总局令第39号)




3


术语和定义

下列术语和定义适用于本标准。

3.1餐饮服务单位cateringserviceunit通过即时制作加工、商业销售和服务性劳动等,向消费者提供食品和消费场所的服务机构。处于同一建筑物内,隶属于同一法人的所有排烟灶头,计入一个餐饮服务单位。

3.2标准状态standardcondition温度为273.15K,压力为101325Pa时的状态。本标准规定的油烟污染物排放浓度限值和排风量均以标准状态下的干气体为基准。

3.3油烟oilfume食物烹饪、加工过程中挥发的油脂、有机质及其加热分解或裂解的产物,统称为油烟。

3.4非甲烷总烃non-methanehydrocarbons采用规定的监测方法,在氢火焰离子化检测器上有响应的扣除甲烷以后的其他气态有机化合物的总和(结果以碳计)。本标准使用“非甲烷总烃”作为餐饮业油烟排放废气中挥发性有机物的综合控制指标。3.5无组织排放fugitiveemission油烟污染物未经任何净化设施处理的排放行为。

3.6现有餐饮服务单位existingcateringserviceunit本标准实施之日前已建成经营或环境影响评价文件已通过审批或备案的餐饮服务单位。

3.7新建餐饮服务单位newcateringserviceunit本标准实施之日起环境影响评价文件通过审批或备案的新建、改建和扩建的餐饮服务单位。

3.8油烟净化设施cookingfumeabatementequipments对餐饮油烟进行净化处理的各种设备及其组合。




4


污染物排放控制要求

4.1现有餐饮服务单位自20□□年□□月□□日起执行表1规定的油烟和非甲烷总烃排放限值。

4.2新建餐饮服务单位自20□□年□□月□□日起执行表1规定的油烟和非甲烷总烃排放限值。


4.3餐饮服务单位应按照HJ554的相关规定设置集气罩、排气筒和排风机,同时安装适配的油烟净化设施并保证正常运行,并采取有效措施以避免产生的气味对周边环境产生影响。油烟无组织排放视同超标。

4.4油烟净化设施应与排风机联动,且应按净化设备正常运行要求定期维护保养,并做清洗和更换维护记录,保留台账备查。

4.5油烟排气筒出口朝向应避开易受影响的建筑物。油烟排气筒的高度、位置等具体要求按照HJ554的规定执行。

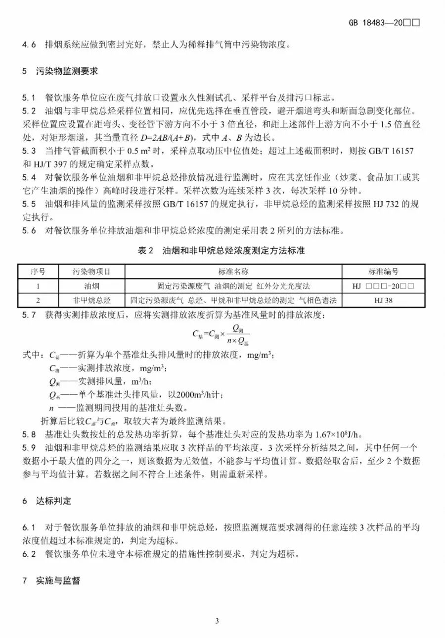
4.6排烟系统应做到密封完好,禁止人为稀释排气筒中污染物浓度。




5


污染物监测要求

5.1餐饮服务单位应在废气排放口设置永久性测试孔、采样平台及排污口标志。

5.2油烟与非甲烷总烃采样位置相同,应优先选择在垂直管段,避开烟道弯头和断面急剧变化部位。采样位置应设置在距弯头、变径管下游方向不小于3倍直径,和距上述部件上游方向不小于1.5倍直径处,对矩形烟道,其当量直径D=2AB/(A+B),式中A、B为边长。

5.3当排气管截面积小于0.5m2时,采样点取动压中位值处;超过上述截面积时,则按GB/T16157和HJ/T397的规定确定采样点数。

5.4对餐饮服务单位油烟和非甲烷总烃排放情况进行监测时,应在其烹饪作业(炒菜、食品加工或其它产生油烟的操作)高峰时段进行采样。采样次数为连续采样3次,每次采样10分钟。

5.5油烟和排风量的监测采样按照GB/T16157的规定执行,非甲烷总烃的监测采样按照HJ732的规定执行

5.6对餐饮服务单位排放油烟和非甲烷总烃浓度的测定采用表2所列的方法标准。



5.7获得实测排放浓度后,应将实测排放浓度折算为基准风量时的排放浓度:



5.9油烟和非甲烷总烃的监测结果应取3次样品的平均浓度,3次采样分析结果之间,其中任何一个数据小于最大值的四分之一,则该数据为无效值,不能参与平均值计算。数据经取舍后,至少2个数据参与平均值计算。若数据之间不符合上述条件,则需重新采样。




6


达标判定

6.1对于餐饮服务单位排放的油烟和非甲烷总烃,按照监测规范要求测得的任意连续3次样品的平均浓度值超过本标准规定的,判定为超标。

6.2餐饮服务单位未遵守本标准规定的措施性控制要求,判定为超标。




7


实施与监督

7.1本标准由县级以上人民政府生态环境主管部门负责监督实施。

7.2餐饮服务单位是实施排放标准的责任主体,应采取必要措施,达到本标准规定的污染物排放控制要求(控制措施和排放限值等)






End



各有关单位:
  为贯彻《中华人民共和国环境保护法》和《中华人民共和国大气污染防治法》,完善国家大气污染物排放标准,改善环境空气质量,我部决定修订国家环境保护标准《饮食业油烟排放标准(GB 18483-2001)》。目前,标准编制单位已完成征求意见稿,现将标准征求意见稿印送给你们,请研究提出书面意见,并于2019年9月30日前反馈我部(电子文档请同时发送至电子邮箱)。标准征求意见稿和编制说明可登录我部网站(http://www.mee.gov.cn)“意见征集”栏目检索查阅。

  联系人:生态环境部大气环境司荆博宇

  通信地址:北京市西城区西直门南小街115号

  邮政编码:100035

  电话:(010)66556879

  联系人:中国环境科学研究院环境标准研究所王宗爽

  通信地址:北京市朝阳区安外大羊坊8号

  邮政编码:100012

  电话:(010)84915203

  电子邮箱:wang_zs@craes.org.cn

  附件:1.征求意见单位名单

     2.餐饮业油烟污染物排放标准(征求意见稿)

     3.《餐饮业油烟污染物排放标准(征求意见稿)》编制说明

生态环境部办公厅

2019年8月23日

  (此件社会公开)

文章来源:生态环境部


相关标签:烟气检测,非甲烷总烃

最近浏览:

在线客服
分享
欢迎给我们留言
请在此输入留言内容,我们会尽快与您联系。
姓名
联系人
电话
座机/手机号码
邮箱
邮箱
地址
地址