第三方环境检测,环境检测机构,环境污染检测

新闻分类

产品分类

联系我们

企业名称:潍坊太阳成集团tyc122cc入口检测服务有限公司

地址:潍坊市北海路与民主街交叉口西北角 寒亭高新技术产业园6号楼三楼

公司运营电话:孙经理 139 0636 9770

业务咨询电话:孙经理 150 6561 1766

邮箱:   wfytjc2015@163.com


16个“无废城市”试点方案定稿,进入实质操作阶段(第一财经)

您的当前位置: 首 页 >> 新闻中心 >> 公司新闻

16个“无废城市”试点方案定稿,进入实质操作阶段(第一财经)

发布日期:2020-03-19 作者:转载 点击:

16个“无废城市”试点方案定稿,进入实质操作阶段(第一财经)




一场盛宴已持续了一年,仍在不断地“加菜”。截至3月11日,满满16桌的“菜单”都已备齐。这场盛宴指的是去年1月国务院在全国启动的“无废城市”建设试点,由生态环境部会同国家发改委、工信部、财政部、自然资源部等18个部门共同推动。





深圳、包头、铜陵、威海、重庆、绍兴、三亚、许昌、徐州、盘锦、西宁等11个试点城市,以及河北雄安新区(新区代表)、北京经济技术开发区(开发区代表)、中新天津生态城(国际合作代表)、福建省光泽县(县级代表)、江西省瑞金市(县级市代表),共16个试点城市和地区进入实质操作阶段。


有机构预测,“无废城市”建设的背后,其实与7万亿元的市场空间挂钩。以深圳为例,试点期间就计划培育一批固体废物产生量小、循环利用率高的绿色示范企业,创建24个以上生态工业园区,新增5家绿色工厂,培育10家以上第三方绿色制造咨询服务机构。


全国每年新增固体废物100多亿吨


根据国务院办公厅印发的《“无废城市”建设试点工作方案》,到2020年,将系统构建“无废城市”建设指标体系,探索建立“无废城市”建设综合管理制度和技术体系,形成一批可复制、可推广的“无废城市”建设示范模式。


“无废城市”建设试点咨询专家委员会主任委员、中国工程院院士杜祥琬介绍,我国每年固体废物产生量近100亿吨,且呈逐年增长态势。如此巨大的固体废物累积堆存量和年产生量,如不进行妥善处理和利用,将对环境造成严重污染,对资源造成极大浪费。


杜祥琬说,“无废城市”是一种先进的城市管理理念。“无废城市”并不是没有固体废物产生,也不意味着固体废物能完全资源化利用。而是推进固体废物源头减量和资源化利用,最大限度减少填埋量,将固体废物环境影响降至最低。


清华大学环境学院教授李金惠介绍,全国每年新增固体废物100多亿吨,历史堆存总量高达600亿~700亿吨。快递包装等新业态带来的固体废物问题也不容忽视,部分地区垃圾围城、垃圾遍野已经成为民心之痛、民生之患。


部分地区垃圾围城、垃圾遍野已经成为民心之痛、民生之患。图为杭州天子岭垃圾场。摄影/章轲

 

资料来源:《2019年全国大、中城市固体废物污染环境防治年报》


根据2019年12月31日生态环境部公布的《2019年全国大、中城市固体废物污染环境防治年报》,2019年,全国共有200个大、中城市向社会发布了2018年固体废物污染环境防治信息。经统计,发布信息的大、中城市一般工业固体废物产生量为15.5亿吨,工业危险废物产生量为4643.0万吨,医疗废物产生量为81.7万吨,生活垃圾产生量为21147.3万吨。


以医疗废物为例,年报显示,产生量最大的是上海市,产生量为5.5万吨,其次是北京、杭州、广州和重庆,产生量分别为4.0万吨、3.0万吨、2.7万吨和2.4万吨。前10位城市产生的医疗废物总量为26.8万吨,占全部信息发布城市产生总量的32.9%。


此次新冠肺炎疫情发生后,各地仅医疗废物产生量就大幅增长。生态环境部本月16日公布的数据显示,截至2020年3月14日,全国医疗废物处置能力为6058.8吨/天,相比疫情前的4902.8吨/天,增加了1156.0吨/天。其中,湖北省能力从疫情前的180吨/天提高到了667.4吨/天,武汉市能力从疫情前的50吨/天提高到了265.6吨/天。自1月20日以来,全国累计处置医疗废物15.9万吨。


生态环境部本月初通报,武汉市医疗废物集中处置单位已持续满负荷运行,每日需外运至周边地市应急处置医疗废物约20吨。


“部分地区在城市规划、产业布局、基础设施建设方面,对于固体废物减量、回收、利用与处置问题重视不够、考虑不足,严重影响城市经济社会可持续发展。”杜祥琬说。


目前,固体废物污染环境防治法修订草案已提请全国人大常委会审议,去年12月进入二审。减量化、资源化和无害化有望成为未来固体废物处置的重要原则。


“无废城市”试点盛宴的锅盖揭开


据记者了解,“11+5”个试点城市和地区的“无废城市”建设试点实施方案,均需通过专家委员会专家评审。去年9月,实施方案通过了评审,但仍需根据评审专家组意见和建议修改完善。


今年3月,“11+5”个试点城市和地区的“无废城市”建设试点实施方案最终定稿,盛宴的锅盖揭开了。


根据《深圳市“无废城市”建设试点实施方案》,试点各项任务所需资金由财政保障。编制国土空间规划时,应前瞻预留固体废物处理处置设施用地。到2020年底,固体废物全部实现无害化处置。人均生活垃圾产生量趋零增长,工业固体废物产生强度比2018年下降5%。到2025年,“无废城市”主要指标达到国际先进水平。原生生活垃圾全量焚烧和零填埋。到2035年,一般工业固体废物综合利用率达到98%,房屋拆除废弃物资源化利用率达到98%。


深圳将建立布局合理、交售方便、收购有序的一般工业固体废物回收网络;到2020年,新增2个以上工程渣土泥砂分离综合利用项目,建筑废弃物综合利用能力达到1000万立方米/年。鼓励危险废物产生量大的企业自行配套建设危险废物资源化利用设施。


重庆市相关方案提出,到2020年,完成工程渣土填埋场、装修垃圾填埋场及监管平台建设。政府投融资建设项目使用建筑垃圾资源化再生产品替代用量不少于30%。到2020年,完成一批矿山地质环境生态修复工程建设。重庆还将建立多元化、多层次的资金投入保障体系,引导和鼓励社会资本加大对固体废物处理处置设施投入力度。


资料来源:《2019年全国大、中城市固体废物污染环境防治年报》


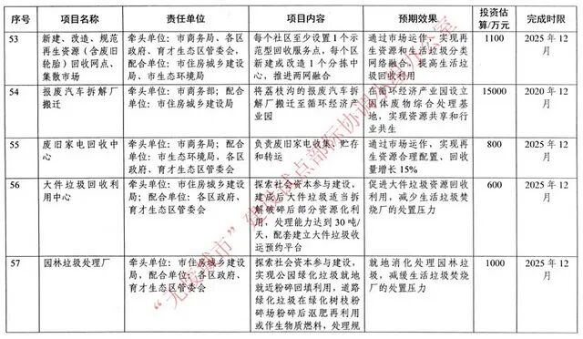
三亚市“无废城市”工程建设项目清单及进度安排(部分)。资料来源:三亚市“无废城市”建设试点实施方案


重庆市表示,将建立多元化、多层次的资金投入保障体系。市级财政落实市级层面“无废城市”建设试点工作经费保障,将相关经费纳入预算。市级有关部门对接国家部委,争取国家资金支持。重庆市主城区政府(管委会)加强“无废城市”建设试点工作的资金投入,结合生活垃圾收运处理设施、污水污泥处置设施、建筑垃圾消纳设施等重点工程建设,加大财政资金统筹整合力度。创新重点领域固体废物投融资机制,建立循环经济融资平台,加强政、银、企信息对接,引导和鼓励社会资本加大对固体废物处理处置设施投入力度。


北京经济技术开发区的方案则提出,到2025年,开发区“无废城市”建设模式在“亦庄新城”范围内全面铺开,落地一批先进的固体废物处理工程设施,基本实现依靠区内基础设施处理处置固体废物问题,初步实现园区趋零排放。创新融资方式,支持社会资本参与、发行绿色债券,扩展绿色发展资金项目等,用于支持固体废物源头减量、资源化利用和安全处置体系建设。


根据绍兴市的方案,该市将重点培育一批市级绿色工厂和绿色园区,持续打造一批绿色设计产品。2020年12月底前,累计实施国家级绿色制造系统集成项目、创建国家级绿色制造名单15个以上;创建市级以上绿色工厂49家;创建市级以上绿色园区、循环化改造园区8家。以动力电池、电器电子产品、汽车、铅酸蓄电池等为重点,落实生产者责任延伸制,到2020年12月底,基本建成废弃产品逆向回收体系。


在要素投入方面,绍兴市表示,将加强财政资金统筹整合,明确“无废城市”建设试点资金范围和规模。将固体废物分类收集及无害化处置设施纳入城市基础设施和公共设施范围,保障设施用地。鼓励金融机构在风险可控前提下,加大对“无废城市”建设试点的金融支持力度。建立绍兴市“无废城市”技术支撑服务专家库。


“无废”最高境界是实现生命轮回


《“十三五”全国城镇生活垃圾无害化处理设施建设规划》提出,“十三五”期间全国规划新增生活垃圾无害化处理能力50.97万吨/日(包含“十二五”续建12.9万吨/日),设市城市生活垃圾焚烧处理能力占无害化处理总能力的比例达到50%,东部地区达到60%。


生活垃圾处理行业的前端包括垃圾的收集、分类和运输,一般由市政环卫部门负责。生活垃圾处理行业市场空间较大,具有资金、技术、规模优势和产业链综合运营能力的企业更具竞争力。


目前,固废处理业务收入占比超过20%的A股上市公司共20家。大体上,首创股份居首,启迪桑德位于第二,均超过350亿元,100亿~200亿元的企业有4家,100亿元以下企业10家。


中证鹏元评级机构的研究显示,以城市道路清扫单价10元/平方米/年、垃圾清运单价100元/吨、公厕运营费用13万元/座/年为标准预测,预计全国城市和农村环卫市场空间在1600亿元~2000亿元/年,垃圾分类全面推行后环卫服务市场将进一步扩容。


目前,发达国家建筑垃圾资源化率高达95%,而据工信部的统计数据,“十二五”期间,我国建筑垃圾产量达到15亿吨,但利用率不到5%。预计2020年建筑垃圾将达50亿吨,建筑垃圾处理市场潜力十分巨大。


生活垃圾处理行业的前端包括垃圾的收集、分类和运输,一般由市政环卫部门负责。摄影/章轲


“固废观察”一篇研究报告称,根据市场测算,2017年我国建筑垃圾处理市场的体量已超过800亿元,相较于2010年的400亿元翻了一番,8年内的平均增长率超过10%。如果维持现有的增长率,到2020年,我国建筑垃圾处理市场规模可轻松突破1000亿元大关。


在危险废物领域,据“固废观察”分析,在一系列顶层设计与专项行动的推动下,危废处理行业迎来前所未有的“窗口期”,并成功跻身至国内投资的新热点。按照每年8%的增长,2020年我国危废产生量将达到6200万吨。


李金惠介绍,近年来,日本、欧盟、新加坡在固体废物综合管理方面开展了积极的尝试与探索,可为“无废城市”建设试点提供借鉴经验。日本持续推进建设循环经济社会基本规划,目前已处于第三阶段(2013~2020年),通过促进生产、物流、消费以至废弃的过程中资源的有效使用与循环,将自然资源消耗和环境负担降到最低程度。


记者此前在日本采访时注意到,废弃的塑料瓶经过筛选、粉碎、洗涤,加工制成聚乙烯,再经过纺线、织布、印染等工序,最终变成了手套、领带和西装。


仅有49人的丰田金属公司,每天可处理1200辆报废汽车,回收400吨铁,处理150吨汽车碎屑,回收700公斤纯铜。废旧汽车经过多达50多道工序的自动分拣后,提炼的钢、铁、铜、铅、锡等所有金属都会被送到工厂回炉,而后生产新汽车,甚至连座椅上的泡沫塑料都可回收再利用,实现了汽车的“生命轮回”。


来源:第一财经  记者:章轲


相关标签:无废城市,固废,危废

最近浏览:

在线客服
分享
欢迎给我们留言
请在此输入留言内容,我们会尽快与您联系。
姓名
联系人
电话
座机/手机号码
邮箱
邮箱
地址
地址