第三方环境检测,环境检测机构,环境污染检测

新闻分类

产品分类

联系我们

企业名称:潍坊太阳成集团tyc122cc入口检测服务有限公司

地址:潍坊市北海路与民主街交叉口西北角 寒亭高新技术产业园6号楼三楼

公司运营电话:孙经理 139 0636 9770

业务咨询电话:孙经理 150 6561 1766

邮箱:   wfytjc2015@163.com


住建部印发标准:废气设施的防火防爆是强制条件

您的当前位置: 首 页 >> 新闻中心 >> 公司新闻

住建部印发标准:废气设施的防火防爆是强制条件

发布日期:2020-01-14 作者:转载 点击:

住建部印发标准:废气设施的防火防爆是强制条件


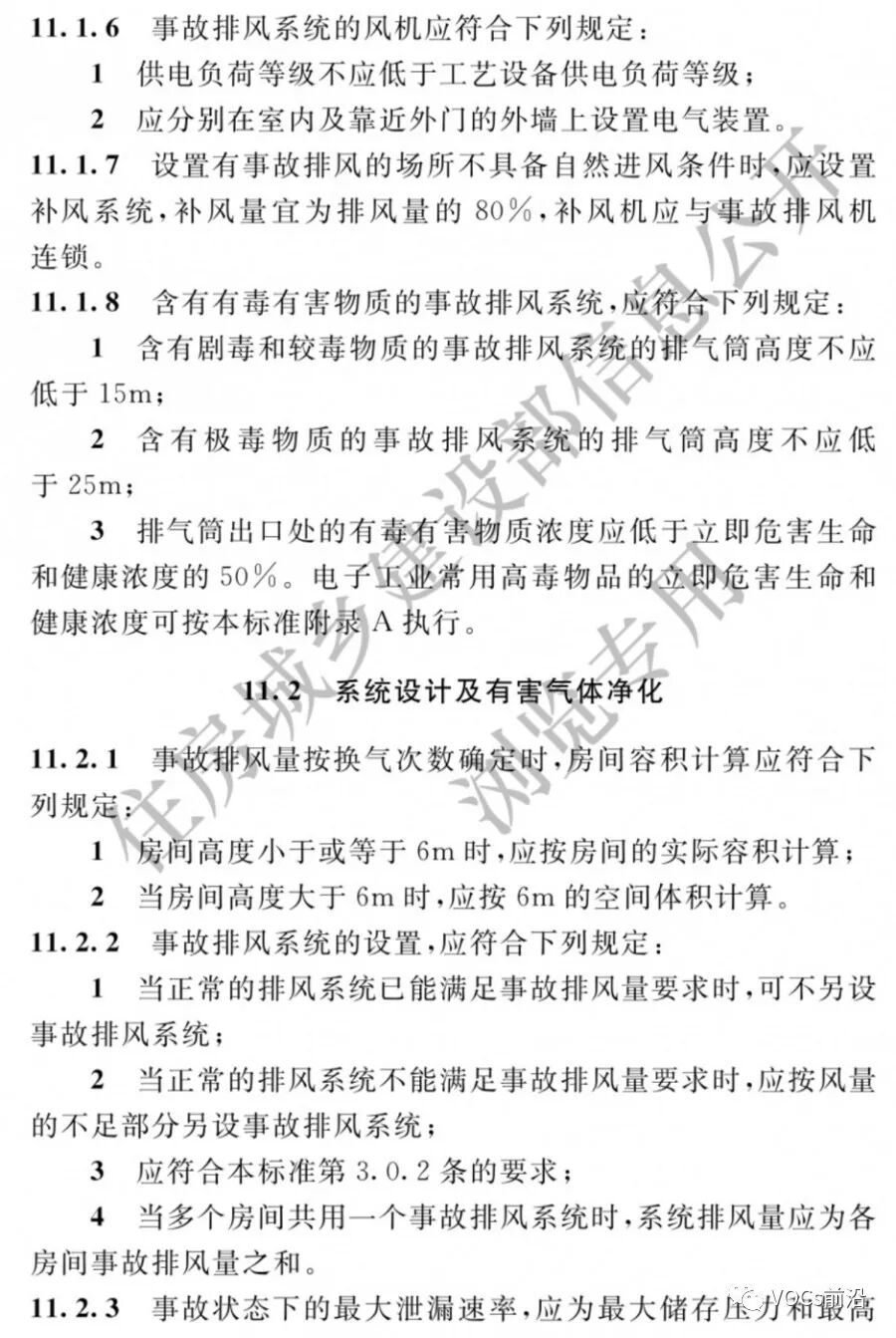
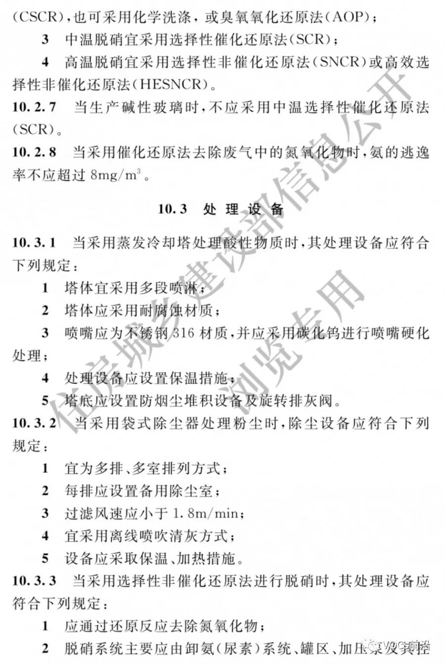
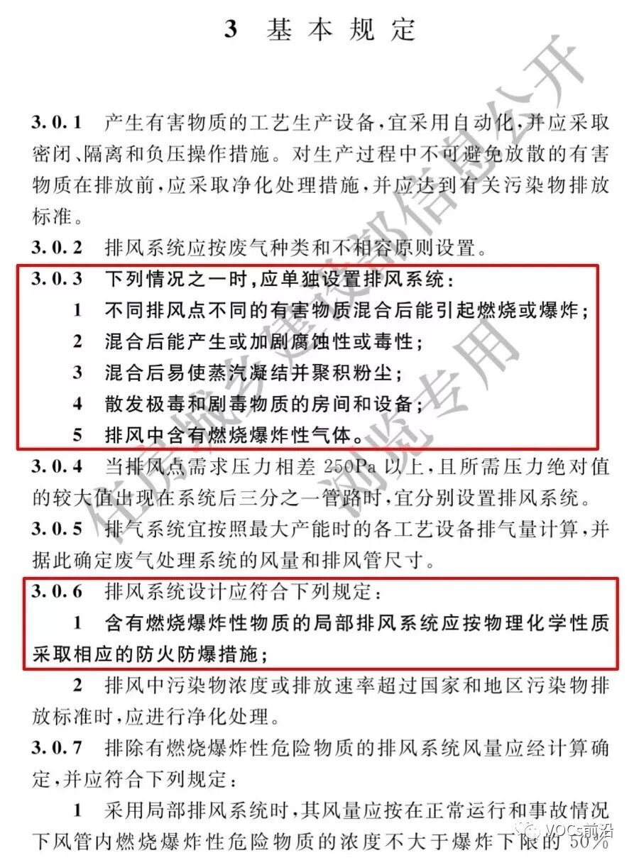
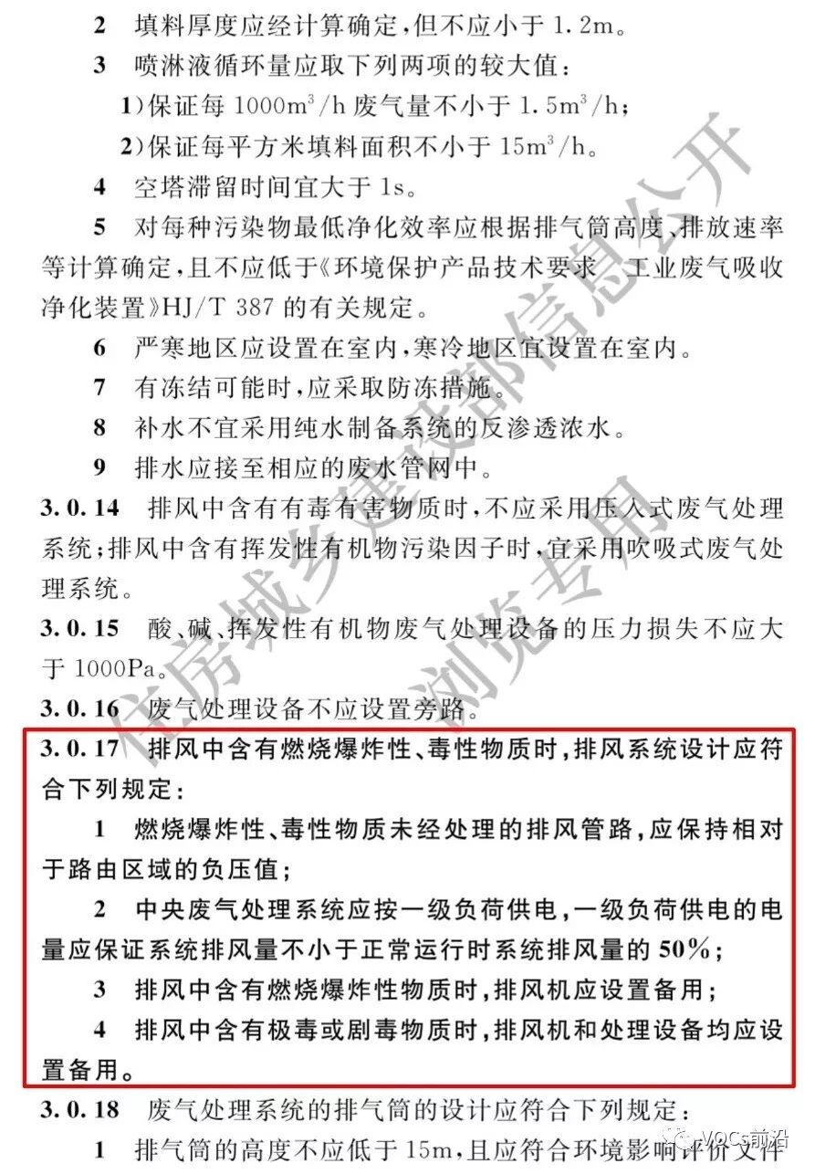
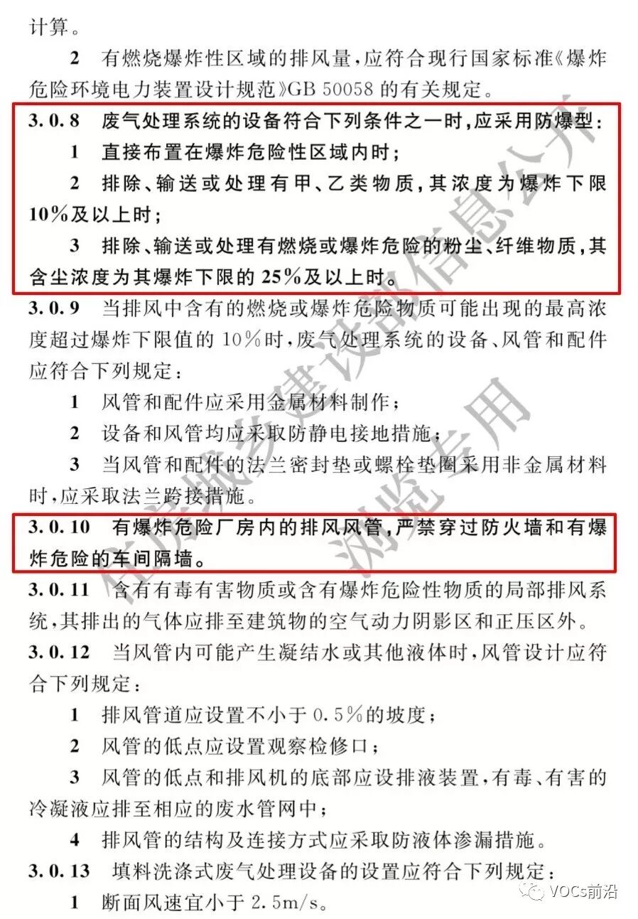
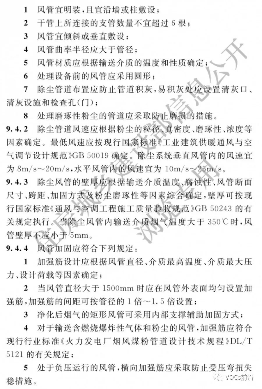
现批准《电子工业废气处理工程设计标准》为国家标准,编号为GB51401-2019,自2020年4月1日起实施。其中,第3.0.3、3.0.6(1)、3.0.8、3.0.10、3.0.17条(款)为强制性条文,必须严格执行。 

  本标准在住房和城乡建设部门户网站(www.mohurd.gov.cn)公开,并由住房和城乡建设部标准定额研究所组织中国计划出版社出版发行。


中华人民共和国住房和城乡建设部
2019年11月22日



来源:住房和城乡建设部


相关标签:防火防爆,工业废气检测

最近浏览:

相关产品:

相关新闻:

在线客服
分享
欢迎给我们留言
请在此输入留言内容,我们会尽快与您联系。
姓名
联系人
电话
座机/手机号码
邮箱
邮箱
地址
地址