第三方环境检测,环境检测机构,环境污染检测

新闻分类

产品分类

联系我们

企业名称:潍坊太阳成集团tyc122cc入口检测服务有限公司

地址:潍坊市北海路与民主街交叉口西北角 寒亭高新技术产业园6号楼三楼

公司运营电话:孙经理 139 0636 9770

业务咨询电话:孙经理 150 6561 1766

邮箱:   wfytjc2015@163.com


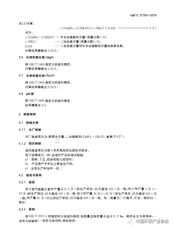
国家标准化管理委员会发布标准 | 烟气脱硫石膏GB/T 37785-2019

您的当前位置: 首 页 >> 新闻中心 >> 公司新闻

国家标准化管理委员会发布标准 | 烟气脱硫石膏GB/T 37785-2019

发布日期:2019-10-08 作者:转载自中国环保产业协会 点击:

国家标准化管理委员会发布标准 | 烟气脱硫石膏GB/T 37785-2019

日前,国家标准化管理委员会发布烟气脱硫石膏(GB/T 37785-2019)国家标准。标准于2020年7月1日实施。标准适用于石灰石-石膏湿法对含硫烟气进行脱硫净化处理而产生的以二水硫酸钙为主要成分的烟气脱硫石膏。详情如下:


相关标签:烟气脱硫石膏,国标

最近浏览:

在线客服
分享
欢迎给我们留言
请在此输入留言内容,我们会尽快与您联系。
姓名
联系人
电话
座机/手机号码
邮箱
邮箱
地址
地址