第三方环境检测,环境检测机构,环境污染检测

新闻分类

产品分类

联系我们

企业名称:潍坊太阳成集团tyc122cc入口检测服务有限公司

地址:潍坊市北海路与民主街交叉口西北角 寒亭高新技术产业园6号楼三楼

公司运营电话:孙经理 139 0636 9770

业务咨询电话:孙经理 150 6561 1766

邮箱:   wfytjc2015@163.com


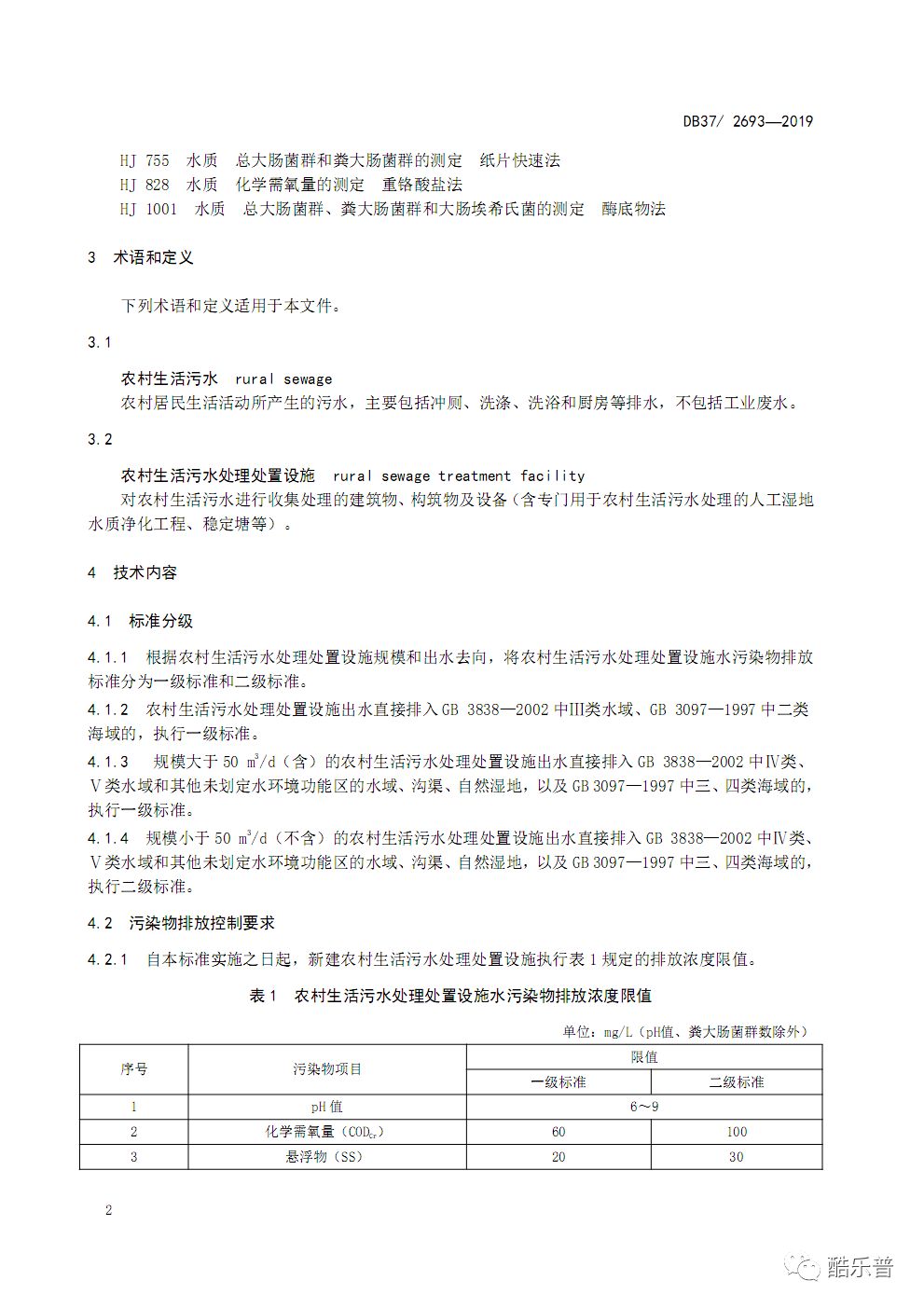
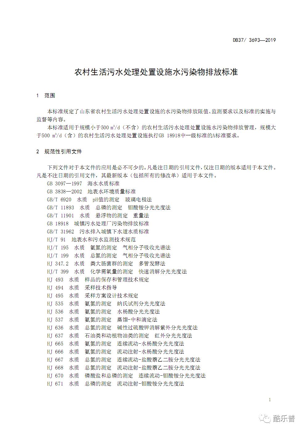
DB37/3693-2019农村生活污水处理处置设施水污染物排放标准

您的当前位置: 首 页 >> 新闻中心 >> 公司新闻

DB37/3693-2019农村生活污水处理处置设施水污染物排放标准

发布日期:2019-10-07 作者:转载 点击:

DB37/3693-2019农村生活污水处理处置设施水污染物排放标准

山东省市场监督管理局 山东省生态环境厅关于批准发布《农村生活污水处理处置设施水污染物排放标准》地方标准的通知


转载自环评爱好者网


相关标签:农村生活污水,饮用水检测

最近浏览:

在线客服
分享
欢迎给我们留言
请在此输入留言内容,我们会尽快与您联系。
姓名
联系人
电话
座机/手机号码
邮箱
邮箱
地址
地址