第三方环境检测,环境检测机构,环境污染检测

新闻分类

产品分类

联系我们

企业名称:潍坊太阳成集团tyc122cc入口检测服务有限公司

地址:潍坊市北海路与民主街交叉口西北角 寒亭高新技术产业园6号楼三楼

公司运营电话:孙经理 139 0636 9770

业务咨询电话:孙经理 150 6561 1766

邮箱:   wfytjc2015@163.com


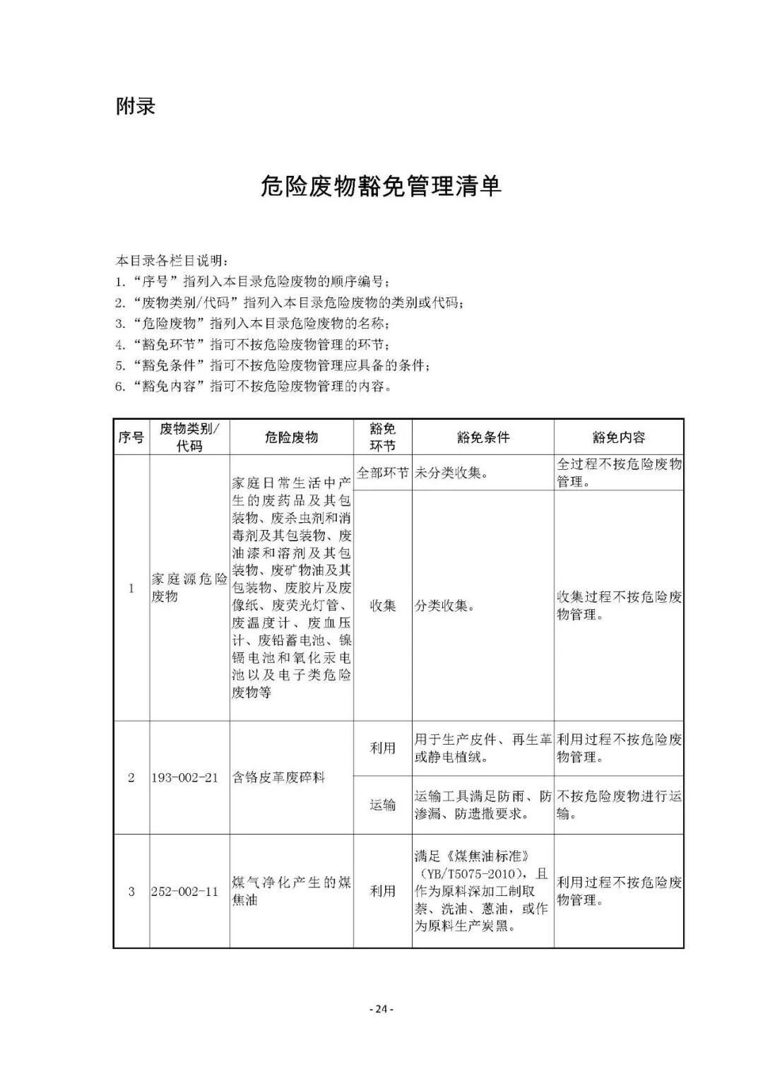
环境部新《危废名录》||豁免范围扩大,废酸废碱合规就不按危废,“点对点”利用也豁免

您的当前位置: 首 页 >> 新闻中心 >> 公司新闻

环境部新《危废名录》||豁免范围扩大,废酸废碱合规就不按危废,“点对点”利用也豁免

发布日期:2019-09-11 作者:转载 点击:

环境部新《危废名录》||豁免范围扩大,废酸废碱合规就不按危废,“点对点”利用也豁免


各有关单位:

  为贯彻落实《中华人民共和国环境保护法》和《中华人民共和国固体废物污染环境防治法》,加强危险废物环境管理,我部组织编制了《国家危险废物名录(修订稿)》(征求意见稿)。现印送给你们,请研究提出书面意见,并于2019年10月10日前反馈我部。

  联 系 人:固体废物与化学品司刘宏博、张龙

  电 话:(010)66556293

  传真:(010)66556252

  邮箱:hwmd@mee.gov.cn

  通信地址:北京市西城区西直门南小街115号

  邮政编码:100035

  附件:1.征求意见单位名单

     2.《国家危险废物名录(修订稿)》(征求意见稿)

     3.《国家危险废物名录(修订稿)》(征求意见稿)编制说明

生态环境部办公厅

2019年9月5日

不当之处,欢迎回消息告知删稿事宜,本号将尽快处理。谢谢!


相关标签:生态环境部,危废名录

最近浏览:

在线客服
分享
欢迎给我们留言
请在此输入留言内容,我们会尽快与您联系。
姓名
联系人
电话
座机/手机号码
邮箱
邮箱
地址
地址