第三方环境检测,环境检测机构,环境污染检测

新闻分类

产品分类

联系我们

企业名称:潍坊太阳成集团tyc122cc入口检测服务有限公司

地址:潍坊市北海路与民主街交叉口西北角 寒亭高新技术产业园6号楼三楼

公司运营电话:孙经理 139 0636 9770

业务咨询电话:孙经理 150 6561 1766

邮箱:   wfytjc2015@163.com


环境部18号公告:7月1日起实施三项新国标,包括《挥发性有机物无组织排放控制标准》!制药、涂料、油墨等不再执行《大气综排》

您的当前位置: 首 页 >> 新闻中心 >> 公司新闻

环境部18号公告:7月1日起实施三项新国标,包括《挥发性有机物无组织排放控制标准》!制药、涂料、油墨等不再执行《大气综排》

发布日期:2019-06-10 作者:转载 点击:

环境部18号公告:7月1日起实施三项新国标,包括《挥发性有机物无组织排放控制标准》!制药、涂料、油墨等不再执行《大气综排》


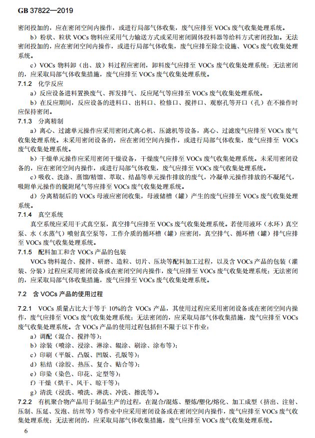
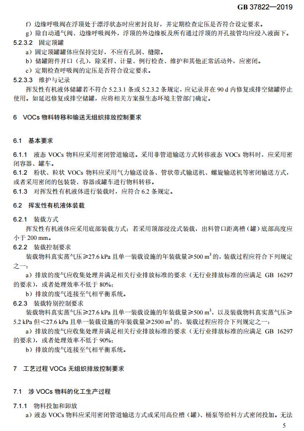
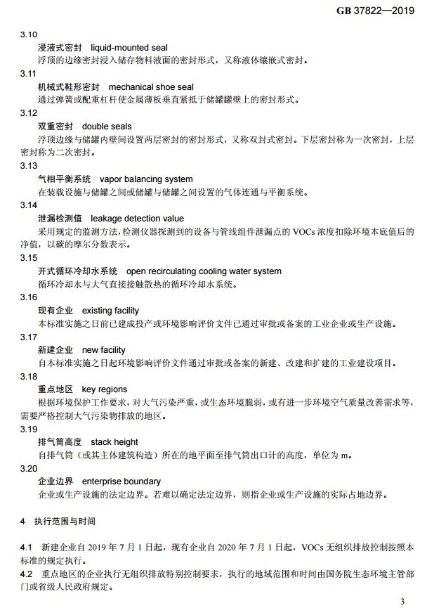
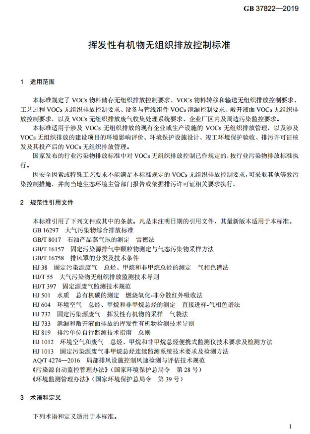
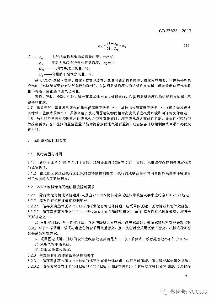
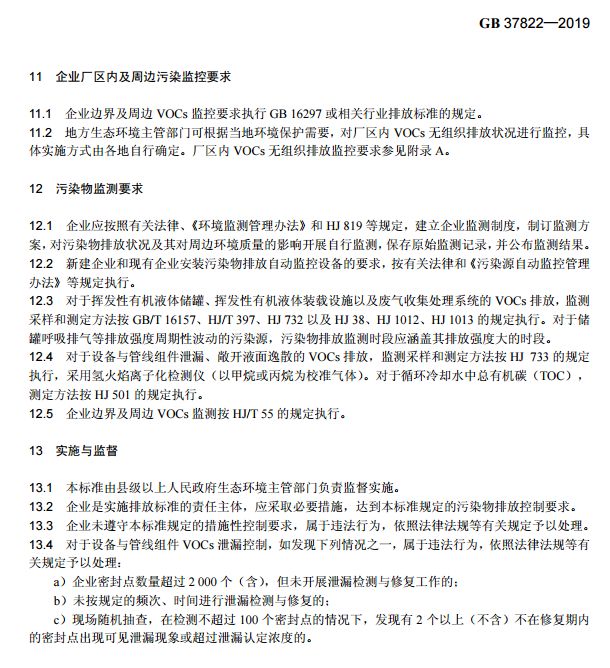
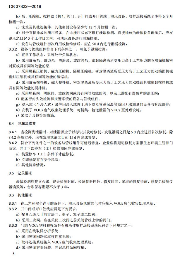
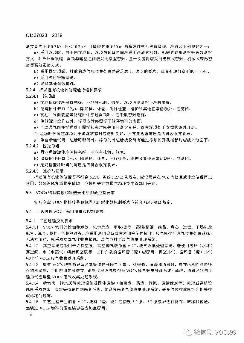
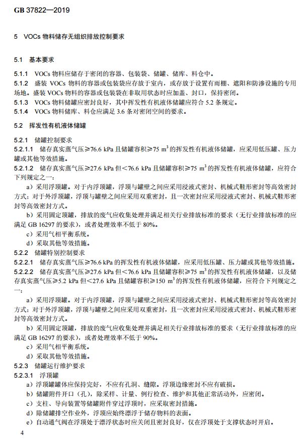
为贯彻《中华人民共和国环境保护法》《中华人民共和国大气污染防治法》,防治环境污染,改善环境质量,加强对 VOCs 无组织排放的控制和管理,制定本标准。本标准规定了 VOCs 物料储存无组织排放控制要求、VOCs 物料转移和输送无组织排放控制要求、工艺过程 VOCs 无组织排放控制要求、设备与管线组件 VOCs 泄漏控制要求、敞开液面 VOCs 无组织排放控制要求,以及 VOCs 无组织排放废气收集处理系统要求、企业厂区内及周边污染监控要求。本标准为首次发布。




1

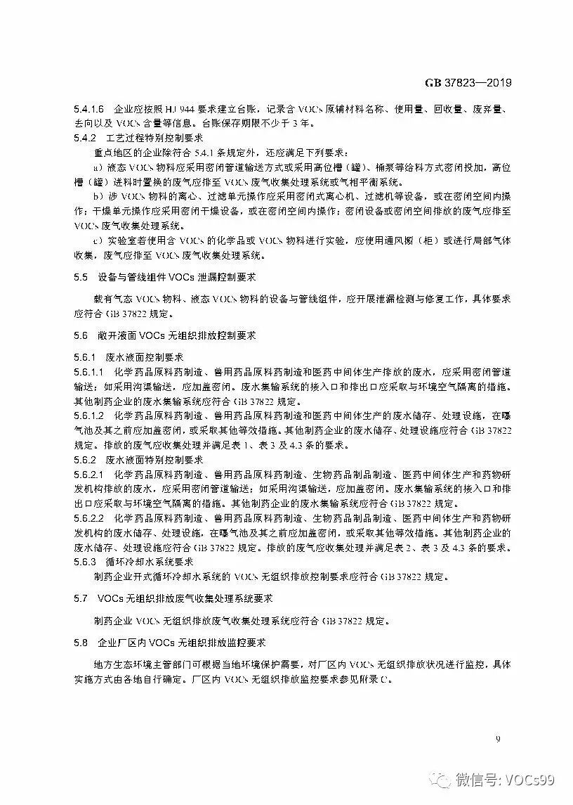
本标准规定了制药工业大气污染物排放控制要求、监测和监督管理要求。制药工业企业或生产设施排放水污染物、恶臭污染物、环境噪声适用相应的国家污染物排放标准,产生固体废物的鉴别、处理和处置适用相应的国家固体废物污染控制标准。本标准为首次发布。

2

新建企业自2019 年7 月1日起,现有企业自2020 年7 月1 日起,其大气污染物排放控制按照本标准的规定执行,不再执行《大气污染物综合排放标准》(GB 16297—1996)中的相关规定。

3

本标准适用于现有制药工业企业或生产设施的大气污染物排放管理,以及制药工业建设项目的环境影响评价、环境保护设施设计、竣工环境保护验收、排污许可证核发及其投产后的大气污染物排放管理。本标准也适用于供药物生产的医药中间体企业及其生产设施,以及药物研发机构及其实验设施的大气污染物排放管理。



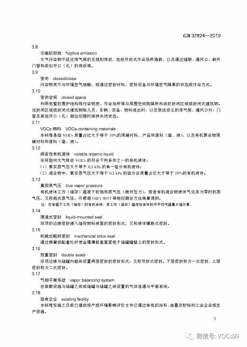
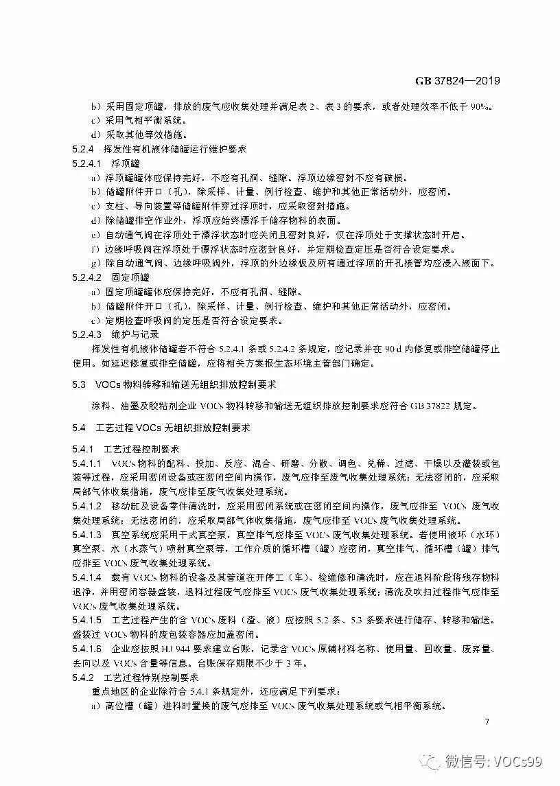
涂料、油墨及胶粘剂工业大气污染物排放标准(GB 37824—2019)》

为贯彻《中华人民共和国环境保护法》《中华人民共和国大气污染防治法》,防治环境污染,改善环境质量,促进涂料、油墨及胶粘剂工业的技术进步和可持续发展,制定本标准。本标准规定了涂料、油墨及胶粘剂工业大气污染物排放控制要求、监测和监督管理要求。涂料、油墨及胶粘剂工业企业或生产设施排放水污染物、恶臭污染物、环境噪声适用相应的国家污染物排放标准,产生固体废物的鉴别、处理和处置适用相应的国家固体废物污染控制标准。本标准为首次发布。


相关标签:挥发性有机物检测,无组织排放检测

最近浏览:

在线客服
分享
欢迎给我们留言
请在此输入留言内容,我们会尽快与您联系。
姓名
联系人
电话
座机/手机号码
邮箱
邮箱
地址
地址